
Ultra-Low Power ESP32-C3 IoT Node
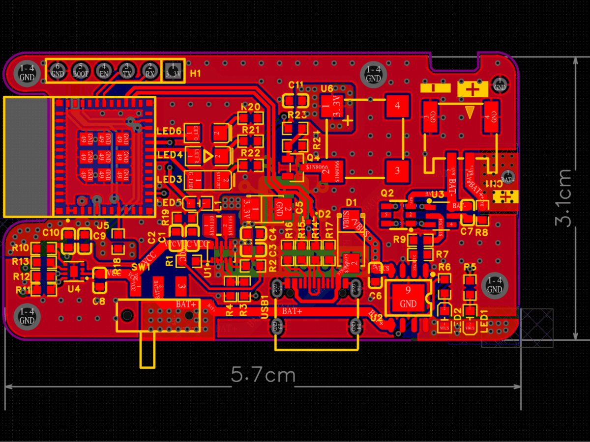
This project features a compact, battery-optimized IoT development board powered by the ESP32-C3, a RISC-V 32-bit single-core microprocessor. Designed specifically for energy-constrained applications, this PCB integrates high-efficiency power management circuitry to maximize battery life for portable and remote wireless sensors.Key Technical FeaturesCore Microcontroller (ESP32-C3):Leverages the ESP32-C3-MINI-1 module, which offers Wi-Fi 4 and Bluetooth 5.0 (LE).Chosen for its superior power efficiency compared to the standard ESP32, featuring a Deep Sleep current consumption as low as 5 µA.RISC-V architecture provides a cost-effective yet robust platform for secure IoT applications.Advanced Power Management (The "Energy Saver" System):DC-DC Buck Converter: Unlike standard boards that use inefficient LDOs (Linear Regulators), this design incorporates a high-efficiency switching regulator (indicated by the inductor L1 and chip U6). This steps down the LiPo battery voltage ($3.7\text{V} - 4.2\text{V}$) to $3.3\text{V}$ with $>90\%$ efficiency, significantly reducing energy waste as heat.Integrated Battery Charging: Includes an onboard Li-Ion/Li-Po battery charging circuit (Chip U2, likely a TP4056 or similar) with a dedicated JST-PH 2.0 connector (CN1) for safe and easy battery connection.Physical Power Control: A slide switch (SW1) is placed on the power rail to completely cut off battery drain during storage, preventing deep discharge.Connectivity & Interface:USB-C Port: Modern USB Type-C connector (USB1) for universal charging and data logging.Developer Breakout: A dedicated 6-pin header (H1) breaks out the UART lines (TX/RX), BOOT, EN, and Power rails, allowing for easy programming and debugging without requiring a USB-to-UART bridge on the board itself (saving further cost and standby power).PCB Layout & RF Design:Dimensions: Compact form factor measuring $5.7\text{ cm} \times 3.1\text{ cm}$, suitable for small enclosures.Antenna Optimization: The layout features a strict "keep-out zone" under the ESP32-C3 module’s PCB antenna (top left). No copper pours or traces are placed in this region to ensure optimal RF signal strength and Wi-Fi range.Layer Stack: 2-Layer High-TG FR4 design with extensive ground stitching (vias) to reduce noise and improve thermal dissipation.
4
SMT
Interested in a similar project?
Get in touch to discuss your PCB design requirements.
Request a Quote